
川观新闻记者 魏冯
11月16日,四川疾控中心发布消息:我省已启动3—11岁人群新冠病毒疫苗接种和新冠病毒疫苗加强免疫接种工作,请符合条件的民众尽快前往接种。接种过程中要佩戴口罩、保持1米距离,遵守公共秩序。部分地区因疫情防控需要暂停新冠病毒疫苗接种工作,具体恢复时间请关注当地公告。
11月15日0—24时,31个省(自治区、直辖市)和新疆生产建设兵团报告新增本土确诊病例11例、本土无症状感染者1例。目前已有甘肃、内蒙古、陕西、青海、四川、湖北、湖南、贵州、黑龙江、江西、宁夏、河北、北京、云南、山东、重庆、江苏、河南、浙江、吉林、辽宁等多个省份报告阳性病例。截至11月16日15时,我国有8个高风险地区和102个中风险地区。
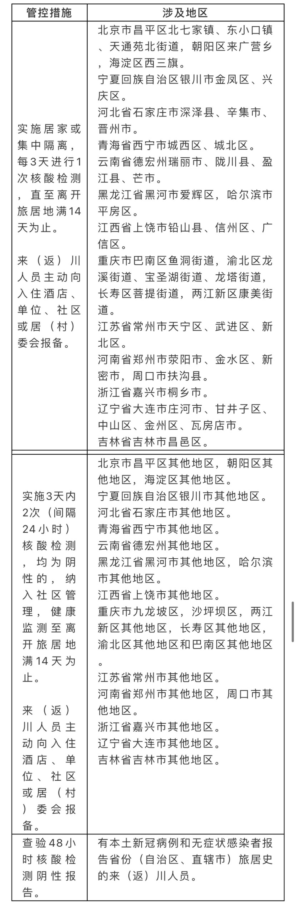
管控措施
11月16日,成都顶峰水岸汇景小区(一期、二期)解除相关封控区、管控区圈层管理。
11月15日,据四川天府健康通消息,即日起,登录“四川天府健康通”就可以查询到近14天省内所有核酸检测结果。
11月15日,据成都马拉松组委会消息,原计划11月28日举办的2021捷达SUV成都马拉松赛将延期举办,具体时间另行通知。
近日,为提升社区防控人员的专业水平和综合服务能力,方便群众了解最新的防控措施和要求,省应对新型冠状病毒肺炎疫情应急指挥部办公室印发了《疫情防控社区明白卡》,主要包括社区管理明白卡、居民防控明白卡、疫苗接种明白卡,请公众参照执行。
专家建议
快递工作人员要做好个人防护,尽量采取无接触方式收发快递。公众要错峰取件,避免人员聚集和面对面接触。取件前要佩戴口罩和一次性手套,建议准备适量消毒剂。取件后,用消毒剂对包裹外包装进行消毒。外包装要及时丢弃到垃圾桶,尽量不带入家中或办公室。取件全程避免用手触摸口、眼、鼻。处理完后要及时用洗手液或肥皂洗手。
我省已启动3—11岁人群新冠病毒疫苗接种和新冠病毒疫苗加强免疫接种工作,请符合条件的民众尽快前往接种。接种过程中要佩戴口罩、保持1米距离,遵守公共秩序。部分地区因疫情防控需要暂停新冠病毒疫苗接种工作,具体恢复时间请关注当地公告。
做好自身健康第一责任人,减少人群聚集,坚持做好勤洗手、多通风、戴口罩、一米线。出现发热、干咳、乏力、咽痛、嗅(味)觉减退、腹泻等不适症状时,尽早到发热门诊就诊,并告知医生旅居史,不要自行购药服用。就医途中全程佩戴口罩,避免乘坐公共交通工具。
有涉疫地区旅居史人员来(返)川后一定要第一时间主动向社区或居(村)委会、单位或入住酒店报备旅居史。如收到提示信息,请按照提示内容,配合做好疫情防控工作。
国内部分地区来(返)川人员管控措施