
这里有"小长假"高速路易拥堵路段和绕行方案
四川公安交警发布“五一”假期道路交通安全“两公布一提示”
四川在线记者 陈松
2022年“五一”小长假从4月30日开始,至5月4日结束,共计5天。节日期间,近郊游或亲子游等出行将会增加,“五一”期间公众出行需求将进一步集中释放。四川公安交警结合往年出行数据分析研判,发布“五一”假期道路交通安全“两公布一提示”,请广大交通参与者提前了解路况,合理安排出行路线,主动防范交通事故风险,确保安全文明出行。
交通流量预判
“五一”假期期间,高速公路将实施7座以下(含七座)小型客车免费通行的政策。预计“五一”出程(4月29日至4月30日)和返程(5月4日)期间,成都绕城高速公路、环蓉放射线高速公路流量将呈高位运行;节日中段(5月1日至3日),高速公路路网流量将主要集中在G5京昆成都—西昌段、成都—广元段,G42沪蓉成都—遂宁段、G4215蓉遵成都—威远段、G0512成乐青龙—夹江段、G4218雅叶雅安—康定段,G4217蓉昌成都—汶川段,S2成巴成都—南充段等通往西昌、广元、乐山、康定、汶川、南充等旅游热点地区的热点线路,同时,云、贵、渝、陕、甘等外省方向进出川车流量也将明显增加。请广大驾驶员朋友错开高峰期,合理选择时间出行。
相关管制措施
“五一”期间(4月30日0时至5月4日24时)全省高速公路禁止危险货物运输车通行。4月29日15时至20时,4月30日8时至14时,5月3日、4日的每日12时至20时,对除鲜活农产品运输车以外的三轴(含)以上货运车辆采取临时管制、错峰通行的措施。
成都周边重点景区道路情况
高速公路道路施工路段和绕行方案
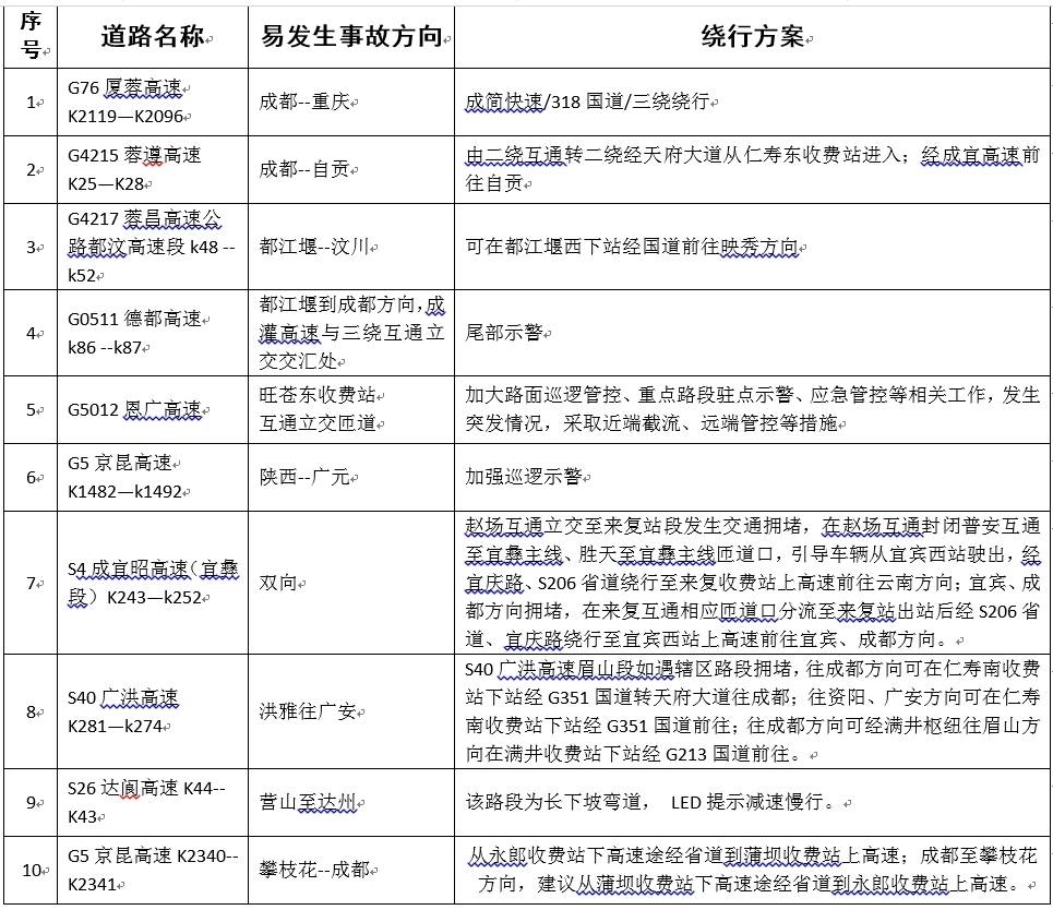
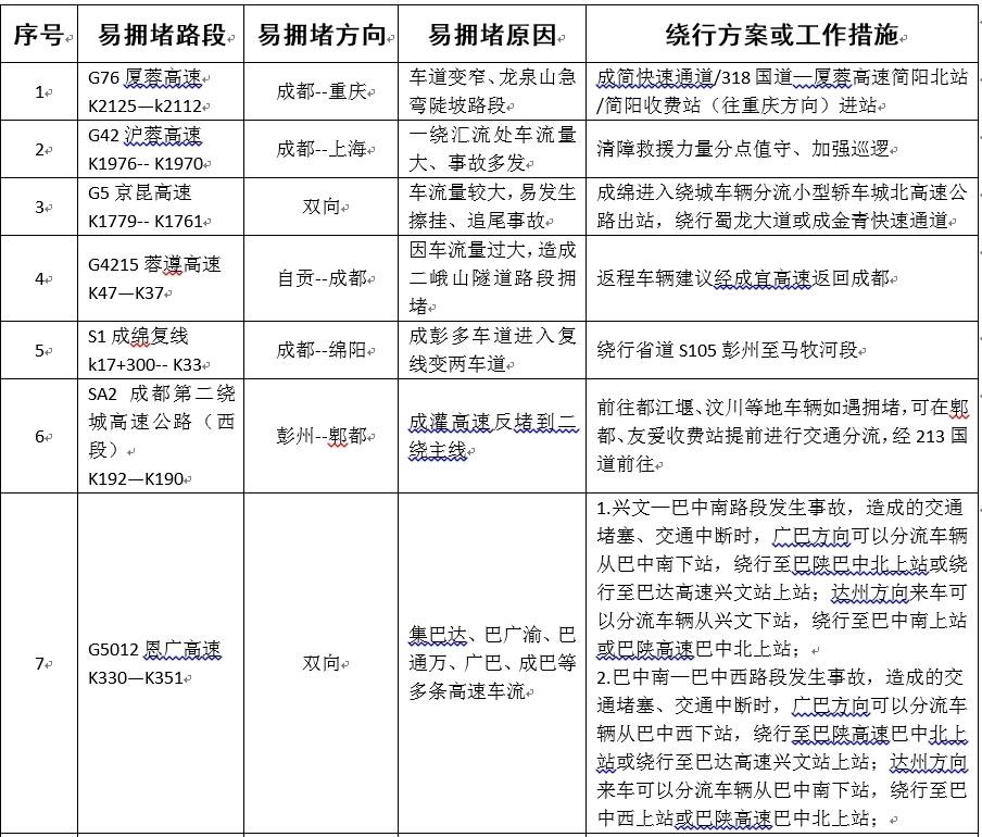
高速公路易拥堵路段和绕行方案
事故多发路段
温馨提示
“五一”假期驾车出行,要提前检查车辆并谨慎驾驶,系好安全带,开车途中不要接打电话、发送短信微信、保持安全车速、车距。
我省热点景区周边道路地质环境复杂、山区道路多,急弯陡坡多,驾驶员朋友要适当降低车速,不要随意变更车道,防范追尾、侧翻、刮擦事故,遇道路拥堵请耐心等待,不要占用应急车道。
如果发生未造成人员伤亡的轻微交通事故,当事人在确保安全的原则下,拍照取证后快速撤离现场,之后可以到辖区交警部门交通事故快速处理中心进行保险理赔。涉及人员伤亡的,要立即报警,马上开启危险报警闪光灯,并在车后来车方向150米处设置三角警示牌,车内人员迅速转移到安全地带等候,确保自身安全。
针对当前严峻的新冠肺炎疫情形势,外出旅游一定要佩戴口罩,加强个人防护,随时关注最新公布的全国疫情中、高风险地区名单及各地防疫政策,如非必要尽量避免前往。
“五一”假期四川公安交警将加强风险防控,强化巡逻管控,严管危化品运输,做好交通组织工作,全力保障广大交通参与者的行车安全。