“四川青年五四奖章”、四川省“两红两优”表彰名单公布

2022-04-18 10:08:29来源:川观新闻编辑:王云

川观新闻记者 吴浩

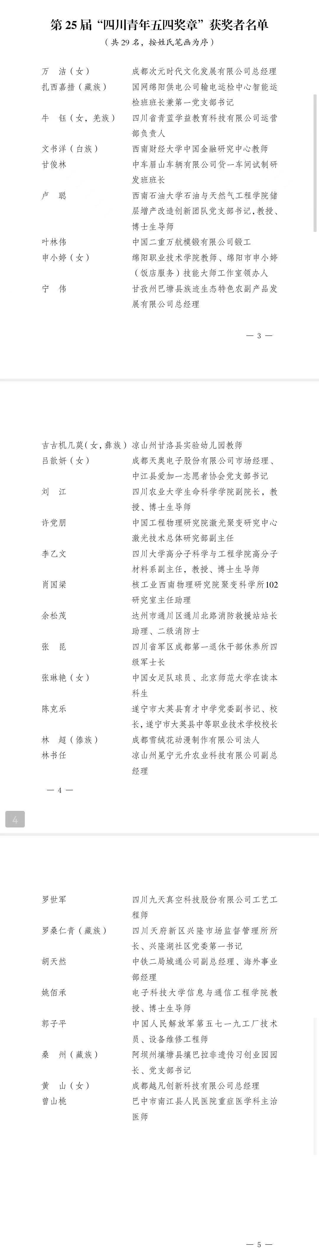
4月17日,记者从共青团四川省委获悉,近日,共青团四川省委、四川省青年联合会决定,授予刘江等29名个人第25届“四川青年五四奖章”,授予四川大学三星堆遗址考古队等30个集体第25届“四川青年五四奖章集体”。

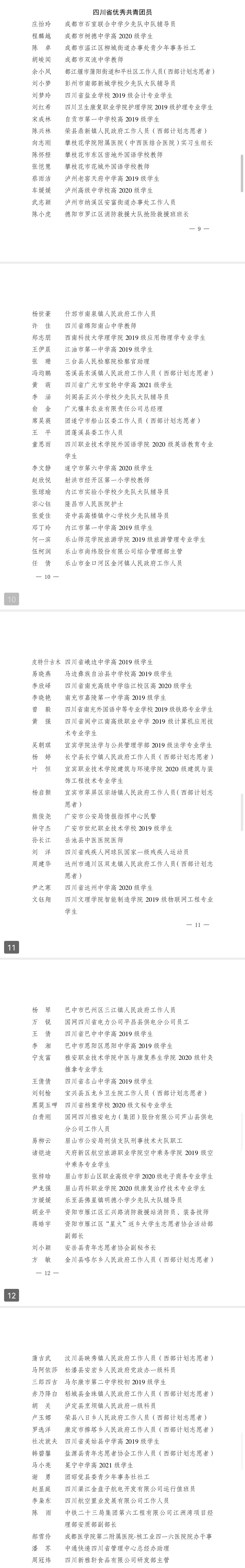
共青团四川省委决定授予团成都市成华区委、巴中市巴州区大学生创新创业互助协会团支部等120个团组织四川省五四红旗团委(团支部)称号,授予庄怡玲、周靖等270名同志四川省优秀共青团员、团干部称号。

获表彰个人与集体名单如下:

(共青团四川省委供图)

    编辑推荐