
川观新闻记者 魏冯
10月26日0—24时,31个省(自治区、直辖市)和新疆生产建设兵团报告新增本土确诊病例50例、本土无症状感染者4例。截至27日10时,此轮疫情已波及陕西、内蒙古、甘肃、宁夏、北京、贵州、湖南、湖北、河北、青海、四川和山东等多个省(自治区、直辖市),已有2个高风险地区和18个中风险地区。
四川省疾控中心提示您:
管控措施
1.对14天内有中高风险地区所在县(市、区)和直辖市、省会城市所在街道旅居史的来(返)川人员,实施居家或集中隔离,每3天检测1次核酸,直至离开旅居地满14天为止。
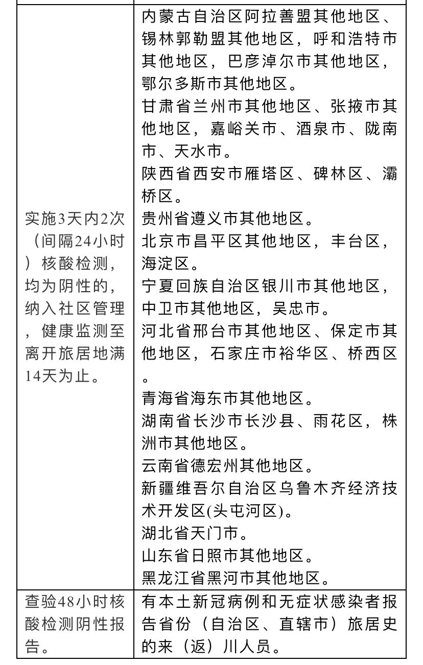
2.对14天内有中高风险地区所在地级市和直辖市、省会城市所在区旅居史的来(返)川人员,实施3天内2次(间隔24小时)核酸检测,均为阴性的,纳入社区管理,健康监测至离开旅居地满14天为止。
3.公布本土新增感染者但暂未划定中高风险地区,以及疫情风险较高的地市相关来(返)川人员参照上述规定执行。
4.有本土新冠病例和无症状感染者报告省份(自治区、直辖市)旅居史的来(返)川人员,查验48小时核酸检测报告。
5.近期非必要不举办各类线下会议(包括论坛、培训等)、文艺演出、体育比赛、展览展销等活动。如要举行,切实履行防控职责,控制活动规模,超过100人的,参与人员须检测核酸。
6.10月25日,教育部印发通知要求各地教育部门和高校严格大型聚集性活动防疫要求。坚持“非必要不举办”“谁主办谁负责”原则,加强大型聚集性活动审批与管理。
专家建议
1.及时关注官方公布的新发病例轨迹,与之有时空交集者第一时间报备社区或居(村)委会,配合做好相关防控措施(14天内本土病例曾乘坐的交通工具信息见下文)。
2.避免前往中高风险地区及有病例报告的地区,坚持勤洗手、戴口罩、勤通风、一米线。
3.关注自身健康,如出现发热、干咳、乏力、咽痛、嗅(味)觉减退、腹泻等症状,请佩戴口罩尽快到医疗机构发热门诊就诊,主动告知旅居史,就诊途中避免乘坐公共交通。
4.符合接种条件、无接种禁忌症者,请尽早全程接种新冠病毒疫苗,并及时接种加强针。
国内部分地区来(返)川人员管控措施
14天内本土病例曾乘坐的交通工具信息汇总
航 班
10月15日:MU2165(嘉峪关-西安)、GJ8796(西宁-遵义)、MU2250(昆明-兰州)、DR5302(兰州-武汉)、MU2474(武汉-兰州)
10月17日:EU2446(嘉峪关-长沙)
10月18日:MU2474(武汉-兰州)
10月20日:MU2399(兰州-长沙)
列 车
10月15日:D2746(张掖西-兰州西)、D2703(兰州西-张掖西)、K42/43(敦煌-北京)、C609(兰州西-中川机场)、D2751(兰州西-张掖西)
10月16日:D2751(兰州西-张掖西)
10月17日:D2664(兰州西-西安北)、K1309(兰州西-平安驿)
10月18日:Z161(北京西-邢台)、C612(中川机场-兰州西)、K9661(兰州西-嘉峪关)、熊猫专列(车次Y742)
10月19日:Z312(西宁-呼和浩特)
10月14日以来:从额济纳旗或甘肃陇南返回四川的熊猫专列