
川观新闻记者 成博
5月27日,全省首届研学旅行大会在乐山峨眉山市召开。会上发布了全省首批红色教育和地学研学旅行实践基地名单,并为研学旅行实践基地授牌。
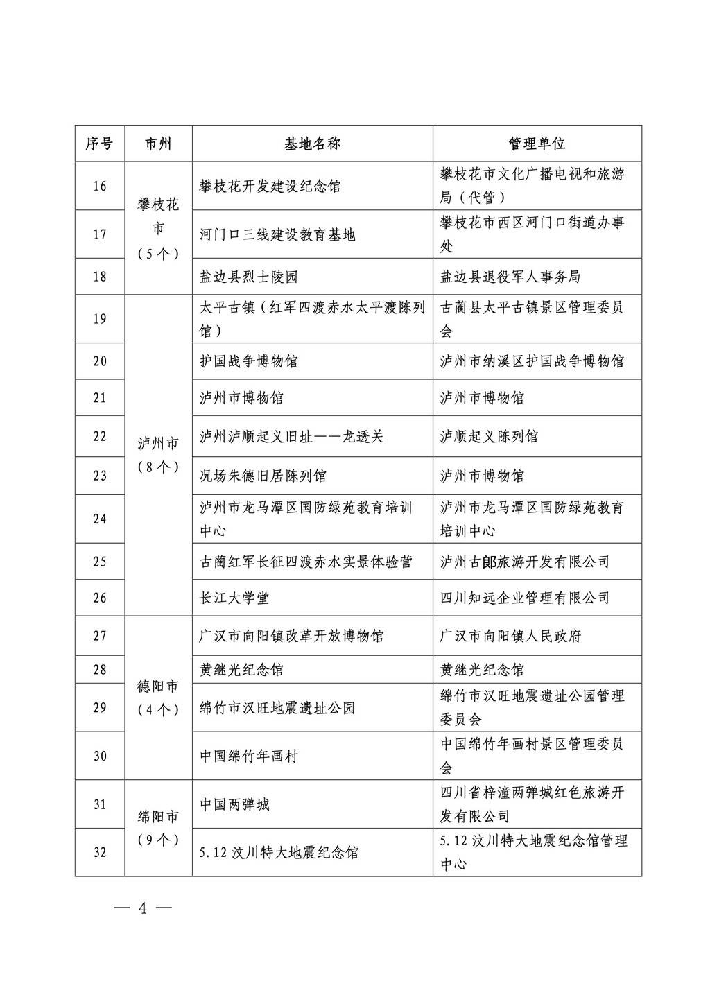
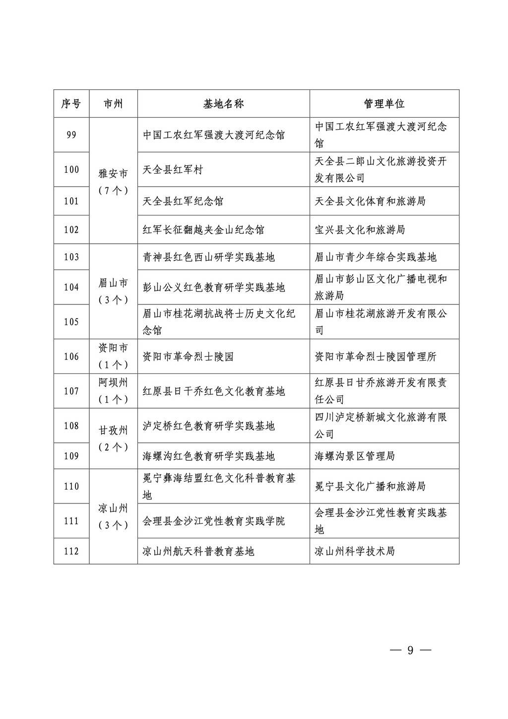
据悉,今年文化和旅游厅、教育厅会同其他部门,结合建党100周年等主题,开展了研学旅行实践基地标准的制定、基地创建的辅导和评选等一系列工作,共同组织遴选出了红军强渡大渡河纪念馆、邓小平故里、朱德同志纪念馆、中国两弹城等112个中小学红色教育研学实践基地,龙门山国家地质公园、峨眉山研学旅行实践基地、自贡恐龙博物馆、兴文石海世界地质公园等45家地学类研学旅行实践基地。
接下来,文化和旅游厅、教育厅还将围绕“自然、人文、红色、发展”四大主题,陆续推出自然生态、巴蜀文化、三国文化、非遗传承、诗词之路等适合学校集体研学和家庭亲子研学的主题线路。
附:四川省首批中小学红色教育研学实践基地名单(112个)
附:首批四川省地学研学旅行实践基地名单(45家)